Login

028-85440226

  1. 首页 > 新闻动态 > 行业资讯

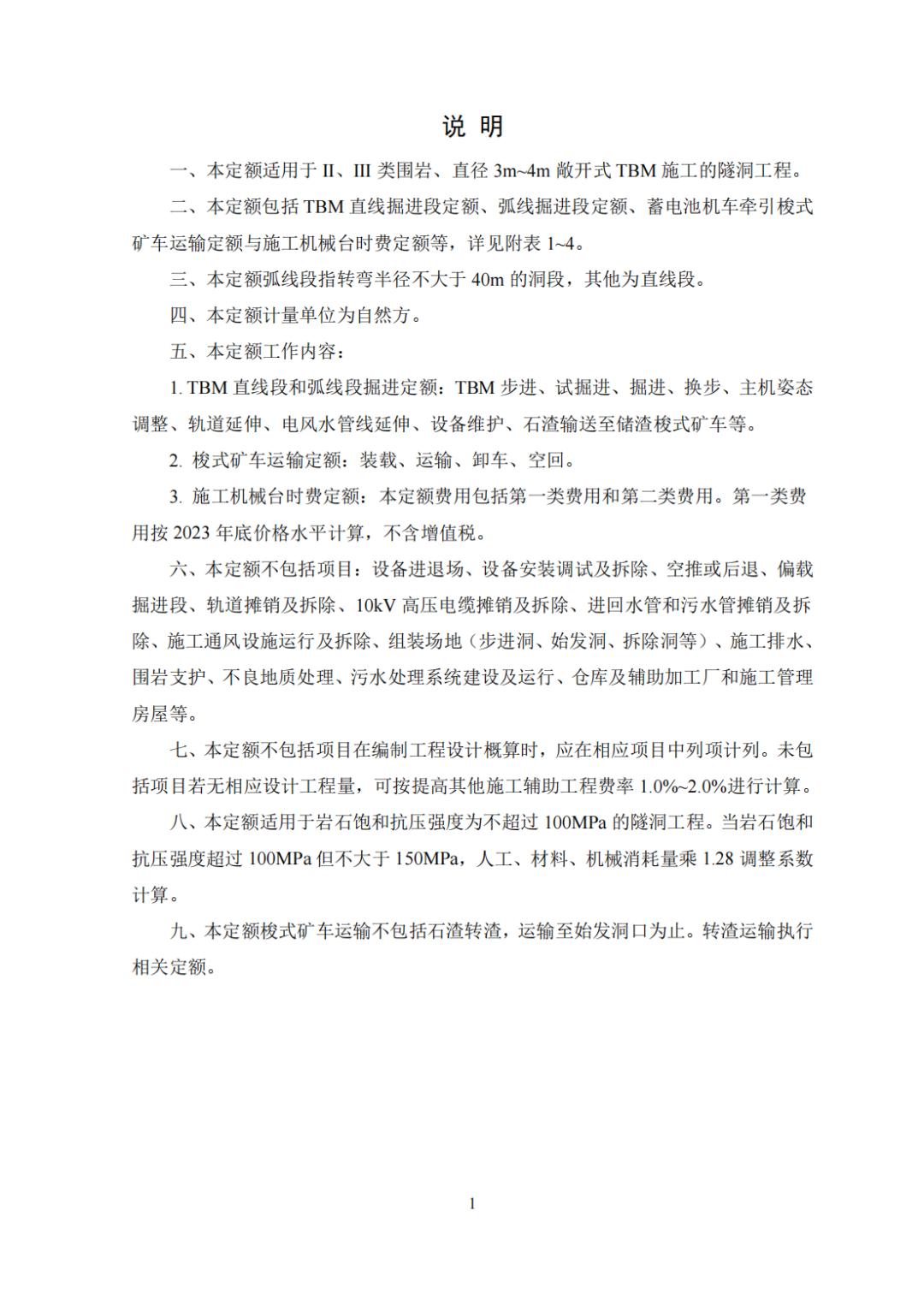
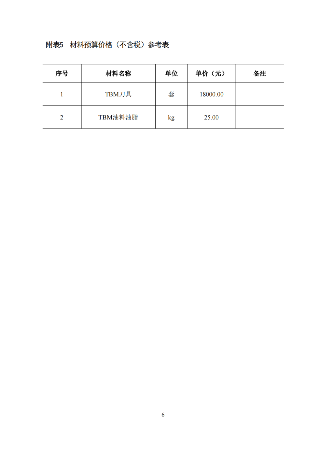
成果发布 | 关于发布《小直径敞开式TBM补充定额》(试行)的通知

作者:青山长源软件 日期:2024-08-13 15:05:04 点击数:

为进一步完善水电工程定额体系,满足工程建设管理需要,推动“四新”技术应用,合理确定TBM施工成本,可再生能源定额站联合国网新源集团有限公司、中国电建集团华东勘测设计研究院有限公司编制了《小直径敞开式TBM补充定额》(试行),经专家审查通过,现予发布试行,自印发之日起施行。

本补充定额作为《水电建筑工程概算定额》(试行)的补充内容,与NB/T 11408-2023《水电工程设计概算编制规定》、NB/T 11409-2023《水电工程费用构成及概(估)算费用标准》、NB/T 11410-2023《抽水蓄能电站投资编制细则》配套使用,试行过程中如有问题及建议,请反馈至可再生能源定额站。
图片

图片

图片

图片

图片

图片

图片

图片

图片

图片



随便看看
13880077564
13548136633
1349394188@qq.com
1349394188
1244864505
1449197571
406319894